【国债期货】 流动性宽松支撑债市,供给压力长短分化

来源: 国元期货研究 作者:霍柔安

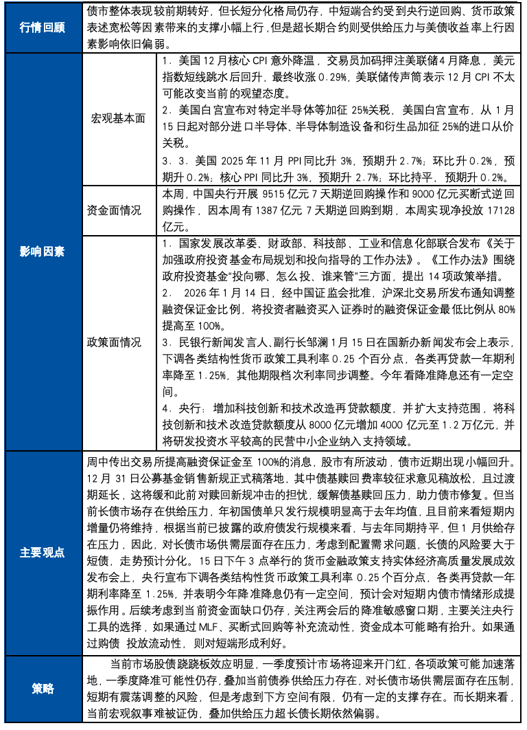
  主要观点:周中传出交易所提高融资保证金至100%的消息,股市有所波动,债市近期出现小幅回升。12月31日公募基金销售新规正式稿落地,其中债基赎回费率较征求意见稿放松,且过渡期延长,这将缓和此前对赎回新规冲击的担忧,缓解债基赎回压力,助力债市修复。但当前长债市场存在供给压力,年初国债单只发行规模明显高于去年均值,且目前来看短期内增量仍将维持,根据当前已披露的政府债发行规模来看,与去年同期持平,但1月供给存在压力,因此,对长债市场供需层面存在压力,考虑到配置需求问题,长债的风险要大于短债,走势预计分化。15日下午3点举行的货币金融政策支持实体经济高质量发展成效发布会上,央行宣布下调各类结构性货币政策工具利率0.25个百分点,各类再贷款一年期利率降至1.25%,并表明今年降准降息仍有一定空间,预计会对短期内债市情绪形成提振作用。后续考虑到当前资金面缺口仍存,关注两会后的降准敏感窗口期,主要关注央行工具的选择,如果通过MLF、买断式回购等补充流动性,资金成本可能略有抬升。如果通过购债 投放流动性,则对短端形成利好。

  策略:当前市场股债跷跷板效应明显,一季度预计市场将迎来开门红,各项政策可能加速落地,一季度降准可能性仍存,叠加当前债券供给压力存在,对长债市场供需层面存在压制,短期有震荡调整的风险,但是考虑到下方空间有限,仍有一定的支撑存在。而长期来看,当前宏观叙事难被证伪,叠加供给压力超长债长期依然偏弱。

  一、 周度复盘

  二、国债期货指标

  三、主要影响因素

  3.1

  资金面情况

关注同花顺财经(ths518),获取更多机会

0

+1
  • 北信源
  • 兆易创新
  • 科森科技
  • 卓翼科技
  • 天融信
  • 吉视传媒
  • 御银股份
  • 中油资本
  • 代码|股票名称 最新 涨跌幅